Saturday February 2026

হটলাইন

কনটেন্টটি শেষ হাল-নাগাদ করা হয়েছে: শনিবার, ৯ ডিসেম্বর, ২০২৩ এ ১১:৩৮ AM

কি সেবা কিভাবে পাবেন

কন্টেন্ট: পাতা

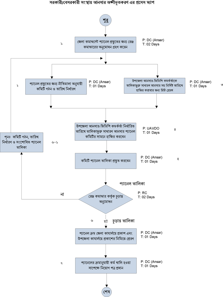
ফাইল ১

এক্সেসিবিলিটি

স্ক্রিন রিডার ডাউনলোড করুন